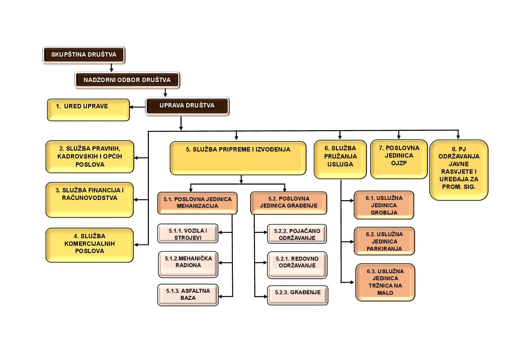
VG Komunalcu d.o.o. su organizirane proizvodno uslužne djelatnosti prema tehnološkim dijelovima procesa rada sa statusom ustrojstvenih cjelina, i to:
1. Ured Uprave u kojoj se obavljaju djelatnosti:
– planiranje, organiziranje, vođenje i kontrola aktivnosti djelatnosti kojom se bavi društvo,
– osiguravanje djelotvornog korištenja materijalnih i financijskih sredstava te rada osoblja i ispunjavanje planova poslovanja,
– planiranje i kontrolu dnevnih aktivnosti društva, kontrolu troškova,
– nadziranje primjene propisa o sigurnosti na radu i sličnih postupaka,
– predstavljanje organizacijske jedinice u okviru nadležnosti u trgovačkom društvu i izvan njega i dr.,
– zaštita na radu,
– protupožarna zaštita i zaštita imovine.
2. Služba pravnih, kadrovskih i općih poslova u kojoj se obavljaju djelatnosti:
– pravni poslovi,
– planiranje, organiziranje, vođenje i kontrola kadrovske politike,
– osposobljavanje radnika,
– vođenje arhive,
– održavanje i čišćenje poslovnih prostorija.
3. Služba financija i računovodstva u kojoj se obavljaju djelatnosti:
– planiranje, organiziranje, vođenje i kontrola aktivnosti djelatnosti kojom se bavi društvo,
– planiranje i kontrolu dnevnih aktivnosti društva, kontrolu troškova,
– vođenje izrade izvješća o svim materijalno–financijskim promjenama i transakcijama u Društvu,
– izrada financijskih planova Društva,
– pripremanje izvješća o poreznim obvezama,
– potvrđivanje točnosti dokumenata i izvješća koja se odnose na sva plaćanja, ostale transakcije kao i promjene u materijalnoj imovini Društva,
– obračunavanje plaća i poslovi platnog prometa,
– poslovi knjiženja svih poslovnih promjena,
– izrada periodičnih obračuna i završnog računa,
– predlaganje mjera racionalizacije poslovanja,
– financijsko-materijalno knjigovodstvo te plan i analiza.
4. Služba komercijalnih poslova u kojoj se obavljaju djelatnosti:
– istraživanje i praćenje tržišta,
– praćenje postupka javne nabave,
– nabava i prodaja,
– likvidatura,
– skladištenje,
– planiranje,
– kontrola troškova i osiguranje djelotvornog korištenja sredstava.
5. Služba pripreme i izvođenja u kojoj se obavljaju djelatnosti i u koju spadaju:
– planiranje i priprema građenja, održavanja cesta i javnih zelenih površina,
– nadzor i projektiranje,
– kalkulacije,
– geodetski poslovi.
5.1. Poslovna jedinica mehanizacija i održavanja u kojoj spadaju:
5.1.1. Vozila i strojevi;
5.1.2. Mehanička radiona;
5.1.3. Asfaltna baza.
5.2. Poslovna jedinica građenje u kojoj se obavljaju djelatnosti:
– redovno održavanje cesta (asfaltiranje cestovnih oštećenja, horizontalna vertikalna signalizacija, održavanje oborinske odvodnje i velika zimska služba),
– izvanredno održavanje cesta (pripremno završni radovi, asfaltiranje novih ulica, presvlačenje oštećenih cesta i asfaltiranje privatnih površina) asfaltna baza (proizvodnja obloga za ceste).
U poslovnu jedinici Građenje spadaju:
5.2.1. Redovno održavanje;
5.2.2. Pojačano održavanje;
5.2.3. Građenje.
6. Služba pružanja usluga u kojoj spadaju:
6.1. Uslužna jedinica groblja u kojoj se obavljaju djelatnosti:
– održavanje groblja, te obavljanje pogrebnih poslova (održavanje prostora i zgrada za obavljanje ispraćaja i sahrane pokojnika, preuzimanje, opremanje i prijevoz umrle osobe do mjesta ukopa ili kremiranja),
– obavljanje poslova ukopa,
– izgradnja nadgrobnih objekata.
6.2. Uslužna jedinica parkiranje u kojoj se obavljaju djelatnosti:
– parking naplata, kontrola i pauk služba (organizacija prometa u mirovanju, odnosno javna parkirališta i javne garaže, premještanje nepropisno zaustavljenih i parkiranih vozila).
6.3. Uslužna jedinica tržnica na malo u kojoj se obavljaju djelatnosti:
– tržnice na malo,
– zelena tržnica (upravljanje i održavanje prostora tržnice na malo).
7. Poslovna jedinica održavanje javnih zelenih površina u kojoj se obavljaju djelatnosti:
– održavanje javnih površina (osnivanje novih zelenih površina, osnivanje novih dječjih igrališta, čišćenje sipine, pranje ulica i održavanje popločenih staza, mala zimska služba, održavanje parkova, održavanje dječjih igrališta, održavanje vanjskih parkova i održavanje parkovske opreme).
8. Poslovna jedinica održavanje javne rasvjete i uređaja za prometnu signalizaciju u kojoj se obavljaju djelatnosti:
– održavanje javne rasvjete i uređaja za prometnu signalizaciju (kontrola stanja javne rasvjete i uređaja za prometnu signalizaciju – semafor, otklanjanje kvarova i rekonstrukcija javne rasvjete, otklanjanje kvarova na uređajima prometne signalizacije, održavanje uređaja prometne signalizacije).
